NeoPhotonics GPON ONU Triplexer Transceiver 1310nm(BM TX) 1244 Mb/s 3.3V PTB4J85
1 Features
1.1 Single Fiber Bi-Directional Triplexer Transceiver
1.2 Complies with ITU-T G.984.2, class B+
1.3 Operate temperature from 0℃ to +70℃
1.4 1×20 compatible package, single mode fiber pigtail with SC/APC connector
1.5 Complies with RoHS-6
2 Application
2.1 GPON ONU
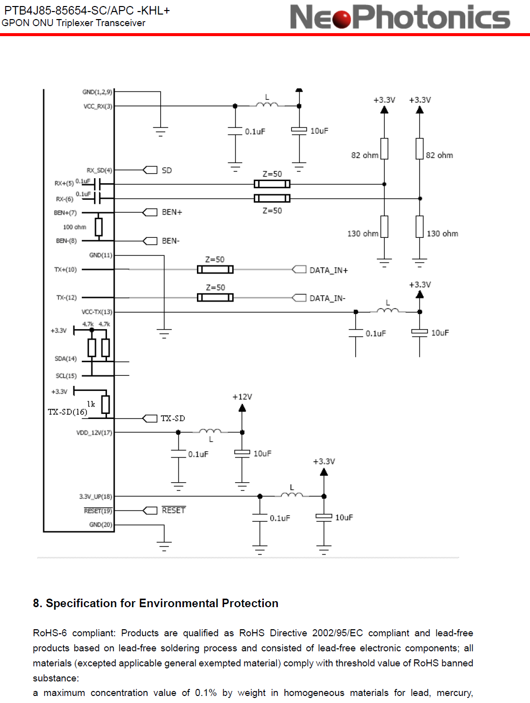
3 General
Neophotonics GPON Triplexer transceiver with continuous mode digital data 1480nm-1500nm 2488Mb/s
Rx, burst mode digital data 1310nm 1244Mb/s Tx, and analog video with bandwidth 46 – 870 MHz for Rx
at 1555nm. The transceiver has a single mode fiber pigtail equipped with a SC/APC optical connector. as
shown in figure 1. The optical transceiver contains an EEPROM. It provides access to sophisticated
identification information that describes the transceiver’s capabilities, standard interfaces, manufacturer,
and other information. The Module provides diagnostic information about the present operating
conditions. Calibration and alarm/warning threshold data is written during device manufacture. Received
optical power monitoring, bias current monitoring, supply voltage monitoring and temperature monitoring
all are implemented.




















